Yesterday Urban Jezernik and I uploaded to the arxiv our preprint Babai’s conjecture for high-rank classical groups with random generators. I want to use this space to explain what our work is about and where it fits in the literature. To try to cater for a possibly wide range of mathematical backgrounds, I will start friendly and informal and get progressively more precise and technical. Thanks in advance for your attention!
The subject matter is diameters of groups. A familiar example is Rubik’s cube, which has (
billion billion) possible configurations. The set of all configurations of the cube can be viewed as a group
. (For the exact group structure, see wikipedia.) The standard generating set
consists of rotations of any of the 6 faces, a set of size
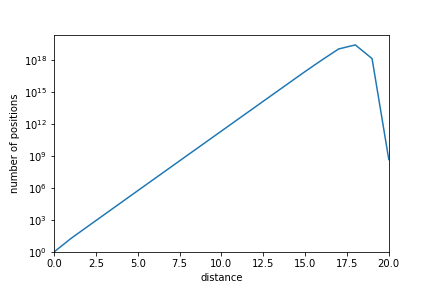
(including the do-nothing operation). The diameter is the maximum number of moves it takes to solve the cube from any configuration. Now the number of configurations a distance
from the origin, denoted
, is at most
: at each step, choose one of the
possible moves. Therefore the diameter cannot be smaller than
The exact answer is not that much larger: 20. The size of is plotted below, which exhibits almost perfect exponential growth, until the end when it runs out of space.

In general, let be a finite group and
a set of generators. Assume
and
. The Cayley graph
is the graph with vertex set
and an edge for every pair
with
and
. The diameter
of a graph
is the “longest shortest path”: the distance between two vertices is the length of the shortest path between them, and the diameter is the greatest distance between any two vertices. The diameter of a Cayley graph
is the same as the smallest
such that
.
One expects similar behaviour as we saw for the Rubik’s cube group for any group
which is sufficiently nonabelian (so that most products of generators are different, causing the balls
to expand at about the rate they do in a tree). The most ideal form of nonabelianness is simplicity, and Babai’s conjecture is a precise form of this intuition for finite simple groups. The conjecture states that
uniformly over finite simple groups and generating sets
. The trivial lower bound is
, so the conjecture states that the truth is within a power of this trivial lower bound.
By the classification of finite simple groups, Babai’s conjecture breaks naturally into three parts:
- finite groups
of a fixed Lie type
over a field of order
with
;
- quasisimple classical groups of dimension
with
and
arbitrary: namely, the special linear group
, the symplectic group
, the derived subgroup of the orthogonal group
, and the special unitary group
;
- alternating groups
.
The first part is the “bounded rank” case, and the latter two parts make up the “unbounded rank” case (and you can loosely consider to be
, if you want).
The bounded rank case of Babai’s conjecture is completely resolved, following breakthrough work of Helfgott, Pyber–Szabo, and Breuillard–Green–Tao. Even stronger conjectures can be made in this case. For instance, it may be that the graphs have a uniform spectral gap, and in particular that
with the implicit constant depending only on the rank. This is true if the generators are random, by work of Breuillard–Green–Guralnick–Tao.
Personally I am most interested in high-rank groups, such as the alternating group (cf. the name of this blog). In the case of
, Babai’s conjecture (a much older conjecture in this case) asserts simply that
For example, if the generating set consists just of the cycles and
, then the the diameter is comparable to
. A folklore conjecture asserts that this is the worst case up to a constant factor. The strongest results in this direction are the result of Helfgott–Seress (see also this later paper of Helfgott) which states that
which is quasipolynomial rather than polynomial, and the result of Helfgott–Seress–Zuk which states that, if the generators are random,
Thus we are “almost there” with . On the other hand, we are still a long way off for high-rank classical groups such as
. Such a group has size comparable to
, and Babai’s conjecture asserts that
In this case the best bound we have is one of Halasi–Maroti–Pyber–Qiao (building on Biswas–Yang), which states
In many ways and, say,
behave similarly, but in other ways they are very different. For example, suppose your generating set for
contains a
-cycle. Then because there are at most
-cycles in all, it is clear that every
-cycle has length at most
in your generators, and hence every element of
has length at most
, so the conjecture is trivial in this case. On other hand, suppose your generating set for
contains the closest analogue to a
-cycle, a transvection. Unfortunately, there is not a trivial argument in this case, because the number of transvections is roughly
. Indeed this is a difficult problem that was solved only earlier this year by Halasi.
However, if the size of the field is bounded, and you have at least
random generators, then Urban and I know what to do. Under these conditions we show that
as conjectured by Babai.
Roughly, the recipe is the following. Let be your set of random generators. We want to show that we can reach everywhere in
using
steps in
.
- Start with a random walk of length
. All of the points you get to will have “large support”, in the sense that
has no large eigenspace.
- Use explicit character bounds and the second moment method to show that, within the first
steps, you will reach any specified large normal subset
.
- Choose
so that every element of
has a
power which has minimal support. Hence we can reach such an element with
steps.
- Now act on that element by conjugation. This looks much like the standard action of
on the natural module
. We show that with high probability the Schreier graph of this action actually has a spectral gap, and in particular logarithmic diameter. Hence we can cover the entire conjugacy class.
- Every element of
can be written as the product of
such elements, so every element of
has length
in
.
Some of these ideas are recycled from my previous paper with Stefan Virchow (discussed in this earlier post).
Probably the most interesting part is step 4, which generalizes a result of Friedman–Joux–Roichman–Stern–Tillich for the symmetric group. The Schreier graph of the usual action of on
is one of the standard models for a random bounded-degree regular graph, and the spectral gap of this graph is well-studied. The graph we care about on the other hand has vertex set
, with
joined to
for each
in our set of random generators. We found experimentally that, spectrally, this graph is virtually indistinguishable from the random regular graph. In particular, there should be a spectral gap for at least
random generators.
Our method needs generators. The reason is that we have great difficulty saying anything about the behaviour of the random walk after about
steps, or indeed somewhat fewer depending on the type (linear/symplectic/unitary/orthogonal) of the group. To get around this problem we need to ensure that the random walk covers the whole Schreier graph before this critical time, so we need enough generators so that the random walk spreads quickly enough.
One thought on “Babai’s conjecture for classical groups with random generators”